Direct Access to Physiotherapy for musculoskeletal disorders: a Scoping Review on clinical effectiveness, costs and safety
Autori
Di Dio Antonio [Università di Messina, Messina, Italia]
Cavallaro Filippo [Università di Messina, Messina, Italia]
Sposito Francesca [Università di Messina, Messina, Italia]
Di Marco Giada [Università di Messina, Messina, Italia]
Saraceno Silvia [Università di Messina, Messina, Italia]
Bonanno Francesco [Università di Messina, Messina, Italia]
Background and aims
Direct access to physiotherapy allows patients to consult physiotherapists without prior medical referral, recognising their autonomy in assessment, treatment, and referral when needed. This model, adopted in several countries, shows clinical outcomes comparable or superior to traditional pathways[1], with reduced costs and faster recovery [2]. Early intervention can prevent chronicity, particularly in conditions like low back pain. Importantly, this approach supports multidisciplinary care, with physiotherapists trained to identify red flags and refer to physicians appropriately. This scoping review aims to analyse the literature on direct access in physiotherapy, focusing on clinical outcomes, economic impact, and safety.
Methods
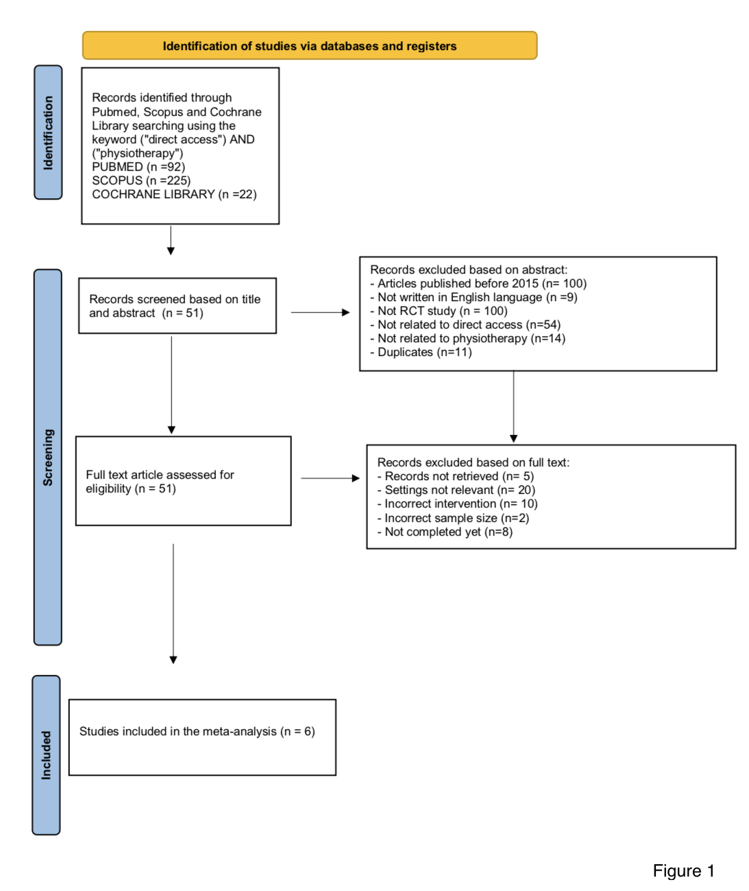
The electronic databases PubMed, Scopus, Cochrane Library were investigated, using the following keywords, which were combined to achieve maximum search strategy sensitivity: “direct access” AND “physiotherapy”. First, articles were screened by title and abstract, using the following inclusion criteria for selection: (1) randomized controlled trials (RCTs); (2) written in English language; (3) published on indexed journals from 2015 to 2025. The exclusion criteria were: (1) non-randomized trials; (2) reviews; (3) papers written in other languages than English. Second, the full texts of the selected articles were screened with further exclusions according to the previously described criteria. A PRISMA flowchart of the selection and screening method is provided in Figure 1.
Results
Table 1 summaries the principal key point of each article analyzed. All of the authors pointed out that direct access to physiotherapy for musculoskeletal conditions leads to a reduction in overall healthcare costs, fewer unnecessary medical visits and diagnostic investigations, and less use of prescribed drugs, while maintaining comparable clinical outcomes but with shorter treatment times, without compromising safety and quality of care.
Conclusion
The literature reviewed confirms that direct access to physiotherapy is an effective, safe, and sustainable model for managing musculoskeletal conditions, with benefits in terms of clinical outcomes, costs, and accessibility. Promoting health policies that facilitate their implementation, with a view to multidisciplinary collaboration, is a strategic step towards a more efficient and patient-centred care system.
REFERENCES
- Ojha HA, Snyder RS, Davenport TE. Direct access compared with referred physical therapy episodes of care: a systematic review. Phys Ther. 2014 Jan;94(1):14-30. doi: 10.2522/ptj.20130096. Epub 2013 Sep 12. PMID: 24029295.
- Moore, J. H., & McMillian, D. J. (2020). The effectiveness of direct access to physical therapy in the treatment of musculoskeletal disorders: a meta-analysis. Journal of Orthopaedic & Sports Physical Therapy, 50(5), 252-259.


