E’ veramente possibile prevenire la spasticità? Una scoping review

Is it really possible to prevent spasticity? A scoping review

Autori

Silvia Saraceno (Università degli studi di Messina, Messina, Italy)

Francesca Sposito (Università degli studi di Messina, Messina, Italy)

Antonio Di Dio (Università degli studi di Messina, Messina, Italy)

Giada Di Marco (Università degli studi di Messina, Messina, Italy)

Filippo Cavallaro (Università degli studi di Messina, Messina, Italy)

Francesco Bonanno (Università degli studi di Messina, Messina, Italy)

Background and aims

Spasticity is one of the consequences of upper motor-neuron syndrome. Clinical signs are stiffness, velocity-dependent increased muscle tone, involuntary muscle activation and higher muscle resistance to passive stretch. It is also implicated  in contracture formation and loss of motion over time, which definitely aggravate the patients low quality of life. For the physiotherapist is very important the management of spasticity in order to modulate his intervention. The aim of this scoping review is to analyze the current literature about the prevention of spasticity, in order to answer to a question: is it really possible to prevent spasticity?

 

Methods

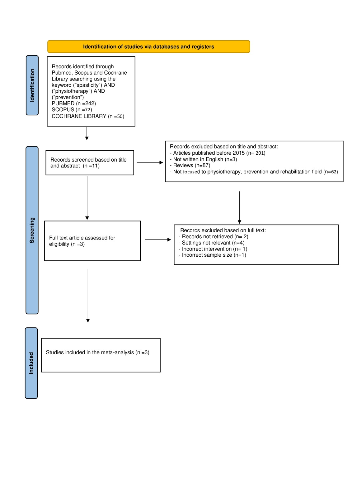
Authors searched English articles published from 2015 to 2025 according to the Preferred Reporting Items for Systematic Reviews and Meta-Analyses (PRISMA) principles. The electronic databases PubMed, Scopus, Cochrane Library were investigated, using the following key words, which were combined to achieve maximum search strategy sensitivity: (“spasticity”) AND (“physiotherapy”) AND (“prevention”). First, articles were screened by title and abstract, using the following inclusion criteria for selection: (1) written in English; (2) published on indexed journals; and (3) dealing with the importance of spasticity prevention in a physiotherapy field . The exclusion criteria were  (1) published before 2015; (2) reviews; (3) papers written in other languages than English; and (4) data not strictly related to spasticity and not focused on physiotherapy, prevention and rehabilitation field. Secondly, the full texts of the selected articles were screened with further exclusions according to the previously described criteria. A PRISMA flowchart of the selection and screening method is provided in Figure 1.

Results

Figure 2 summaries the principal key point of each article analyzed. Only three articles investigated measures to prevent and restrain spasticity in patients with stroke and cerebral palsy, demonstrating the efficacy of transcranial magnetic stimulation, extracorporeal shockwave therapy, rehabilitation therapy and stretching exercises.

Conclusion

Evidence reported by these studies is not extensive yet. However, findings encourage some combined effective techniques requiring to be more investigated:

(1) Botulinum-A Toxin injection (BTX) with modified constraint-induced movement therapy (mCIMT). (2) Execution of both transcranical magnetic stimulation (TMS) and extracorporeal shockwave therapy (ESWT), (3) Proprioceptive Neuromuscular Facilitation (PNF)  or static streching (SS). Physical therapy is a significant factor. Authors suggest to increase research in prevention and rehabilitation field.

REFERENCES

  1. Graham, H.K.; Rosenbaum, P.; Paneth, N.; Dan, B.; Lin, J.-P.; Damiano, D.L.; Becher, J.G.; Gaebler-Spira, D.; Colver, A.;
    Reddihough, D.S.; et al. Cerebral palsy. Nat. Rev. Dis. Primers 2016, 2, 15082. [CrossRef] [PubMed]
  2.  Howard, J.J.; Herzog, W. Skeletal Muscle in Cerebral Palsy: From Belly to Myofibril. Front. Neurol. 2021, 12, 620852. [CrossRef]
    [PubMed]
  3. Pundik S, McCabe J, Skelly M, et al. Association of spasticity and motor dysfunction in chronic stroke. Ann Phys Rehabil Med
    2019;62:397–402.
  4.  Zeng D, Lei W, Kong Y, et al. Effects of vibration therapy for post-stroke spasticity: a systematic review and meta-analysis of
    randomized controlled trials. Biomed Eng Online 2023;22:121.
  5.  Cheng H, Fang X, Liao L, et al. Prevalence and factors influencing the occurrence of spasticity in stroke patients: a retrospective study.
    Neurol Res 2023;45:166–7
683f63aca2403683f63aca2db3